中咨視界
劉義成 | 新形勢下投資項目經濟風險管控思路研
| |||||
| |||||
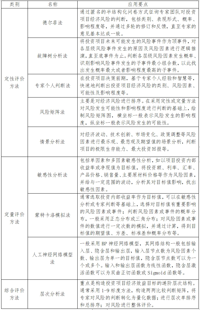
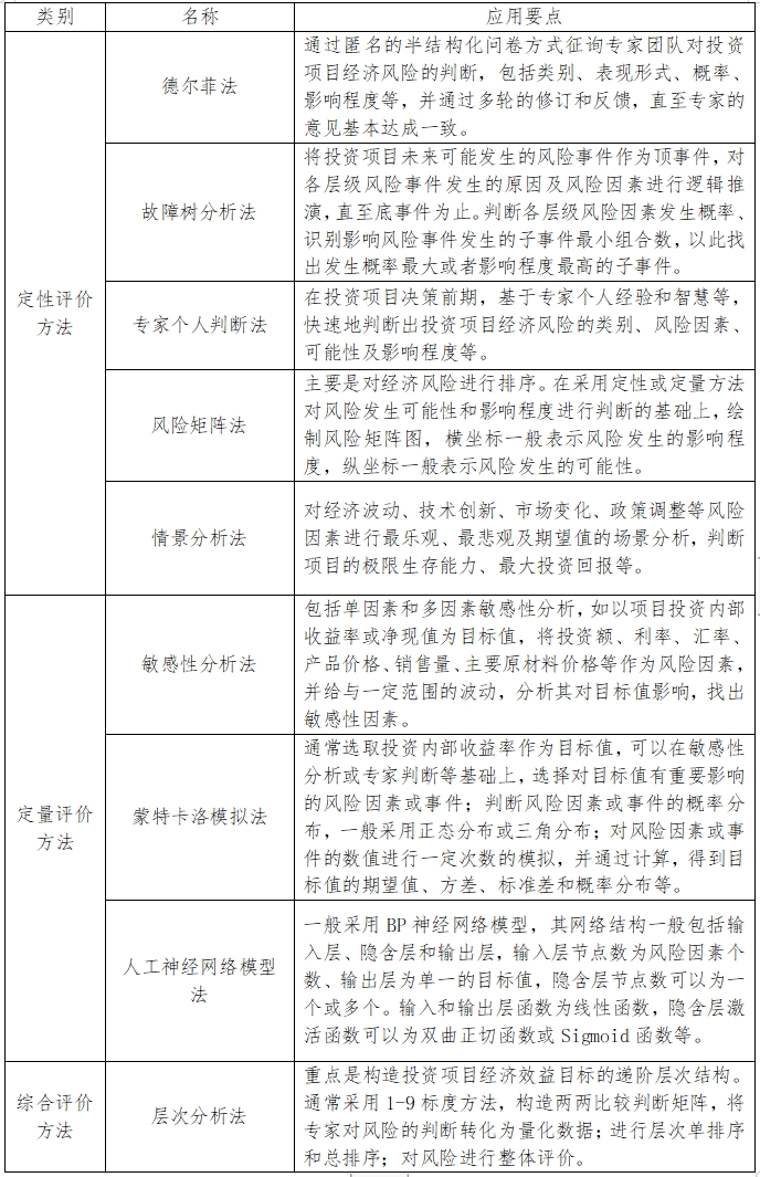
新形勢下投資項目經濟風險管控思路研究 劉義成 摘要:投資項目經濟環境不確定性主要體現在經濟波動、市場變化、技術創新及政策調整等方面,對其分析評價需要把握好全面性、系統性、動態性及定性與定量相結合原則,并選擇適合的定性、定量和綜合評價方法。隨著投資項目國際國內環境的變化,為增強投資項目應對經濟風險的風險回避、風險減輕、風險轉移和風險接受等策略實施的有效性,應強調經濟分析的基礎性地位,加強內外部資源整合,推動風險管理的方法和工具創新,完善投資項目經濟風險管控措施。 關鍵詞:投資項目;經濟風險;分析評價;管控策略 風險可控性是投資項目可行性研究的核心目標之一,主要強調對項目全生命周期包括建設、運營、融資等專項風險的識別,對風險發生可能性及影響程度的評估,以及對主要風險管控方案和重大風險應急預案的制定。從投資項目面臨的內外部風險因素看,外部因素包括政治、經濟、社會、自然等方面,內部因素包括資金、設計、人員、管理、制度等方面。在全球經濟一體化深入發展、我國社會主義市場經濟體制不斷完善及現代化企業制度逐步建立的背景下,未來投資項目全生命周期風險管控需要重點加強經濟風險的分析評價和應對工作。 一、投資項目經濟風險的內涵及特征 (一)投資項目經濟風險的內涵及主要類別 1.經濟風險內涵 國際標準化組織(ISO)發布的ISO31000:2018《風險管理指南》中對風險的定義是“不確定性對目標的影響”,并進一步說明這種影響是與預期的偏差,包括積極的、消極的或兼而有之。對于投資項目而言,經濟風險是指經濟環境的不確定性對投資項目經濟效益、可持續發展等目標的影響,主要強調的是風險源或風險因素,結合風險事件、可能性及后果等要素共同構成完整的風險表示。在國際國內發展環境復雜多變的新形勢下,投資項目經濟風險內涵的深刻變化體現在:一是不確定性方面,主要是難以預測或不可預測的風險事件頻發;二是投資項目的預期目標方面,相較于傳統的對目標的不確定性影響分析,更需要強化不確定性分析對形成合理有效投資目標的支撐作用;三是影響方面,既要分析損失影響,也要分析可能帶來的收益影響。 2.主要類別 投資項目所處外部經濟環境的不確定性,主要體現在經濟波動、市場變化、技術創新及政策調整等方面,具體如下: 經濟波動。在當前大國博弈加劇、地緣政治沖突、經濟制裁頻發的大環境下,全球經濟發展面臨著諸多潛在風險,造成投資項目的目標確立和風險管理愈發困難。宏觀經濟的波動會造成投資和消費的預期及通貨膨脹率、利率、匯率等產生變化,從而對投資項目的規模、進度、成本、收益等產生直接或間接影響,如在經濟高速增長期,市場需求旺盛,容易產生較高的投資回報預期,而在經濟下行或進入蕭條期,市場需求低迷,營收不及預期,容易導致資金鏈斷裂,影響項目持續運行。 市場變化。投資項目面臨的市場變化風險主要是投入物和產出物的價格和量的波動,在當前形勢下,需要重點關注原材料或其他重要投入物的價格上漲風險、產業鏈供應鏈穩定風險、產品價格下行及需求不足風險等。 技術創新。隨著全球創新步伐加快,新材料、新工藝、新技術等不斷涌現,使得投資項目面臨的技術環境不確定因素增多,主要表現在技術更新換代快、技術轉化難度高等方面。投資項目需要不斷加強創新成果的應用,才能通過降低生產成本、提高產品質量等措施增強產品的市場競爭力,但同時也可能面臨技術不成熟、技術轉化不成功等帶來的損失風險。 政策調整。現階段,我國正處于以經濟體制改革為牽引推動全面深化改革時期,未來經濟政策主要向著宏觀政策取向一致性、科技創新、高水平對外開放、擴大內需等方面演變,具體包括產業政策、財稅政策、金融政策等政策調整,這些政策調整可能會對投資項目建設規模、技術路線、融資成本、經營成本、稅負成本等方面產生影響。 (二)投資項目經濟風險的主要特征 投資項目是社會擴大再生產的重要手段,屬于高度復雜的經濟社會活動,因此,其經濟風險的特征除不確定性外,還包括關聯性、傳導性、隱蔽性及相對可控性等,深入理解和把握這些特征,是有效管控經濟風險、保障項目成功實施的關鍵。具體如下: 不確定性是指宏觀經濟波動、產品市場變化、技術革新等風險因素發生的概率、時間、影響范圍及程度等很難精準預測,因此,即使投資項目在項目立項決策階段對宏觀經濟、產品市場等做了充分的調研預測,但實際運行結果仍有可能偏離預期。 關聯性是指經濟風險的發生可能關聯多個風險因素、涉及多個項目環節、影響多個控制目標,如投資超支風險,關聯的經濟風險因素可能包括政策、市場、技術等,涉及的項目環節可能包括設計、融資、采購、運營等,影響的控制目標可能包括運營成本、投資回報等。 隱蔽性是指由于認知和技術手段等缺陷,導致某些經濟風險在項目初期被忽略,隨著項目的逐步實施,對項目的潛在影響逐步顯現,最后導致項目投資產生巨大損失。 相對可控性是指相對政治風險、社會風險等,經濟風險可以通過采取一定的措施,有效降低其發生的概率、影響范圍和程度,如與其他方共同投資、做好項目前期風險識別及應對工作、提高管理人員的業務素養和專業能力等。 二、投資項目經濟風險分析評價的原則及方法應用 投資項目經濟風險分析評價是在對項目全生命周期可能面臨的經濟風險因素或風險事件進行全面分析評價的基礎上,編制項目風險清單,并按照重要性進行排序,其基本原則和常用分析評價方法應用要點如下: (一)基本原則 1.全面性原則 要求充分識別投資項目全生命周期的經濟風險類別及表現形式,關注宏觀經濟波動、市場變化、技術創新及政策調整等方面對項目全生命周期各個關鍵環節及管理控制目標的影響,如在投資決策階段,分析利率波動對項目建設期融資、運營期還本付息及投資回報預期的影響。 2.系統性原則 強調分析經濟風險對投資項目影響時,應將投資項目視為一個系統,關注各個子系統的聯動效應,應充分識別風險因素的作用機制,比如原材料價格波動產生的投資超支風險,可能引起資金鏈斷裂使得項目提前終止,或者推高項目產品的綜合成本導致產品銷售不及預期,影響項目投資回報或持續運行等。 3.動態性原則 為更好地應對新形勢下投資項目所處經濟環境的高度不確定性,企業需要建立靈活且響應迅速的經濟風險識別和評價機制,并結合投資項目具體情形和所處階段,及時更新項目經濟風險評價標準和相應的風險清單等。 4.定性與定量相結合原則 定性評價方法和定量評價方法對于經濟風險的識別評價都至關重要,其中定性評價方法包括德爾菲法、故障樹分析法及風險矩陣法,可以為編制項目風險清單提供風險原因、表現形式、影響機制等方面的信息,定量評價方法包括敏感性分析法、蒙特卡洛模擬法、人工神經網絡模型法等,可以對風險發生的概率,風險對投資、成本、收入及回報等方面的影響程度進行量化分析。在當前人工智能、大數據等信息技術手段快速發展的形勢下,采用定性和定量相結合的方式對投資項目經濟風險進行分析評價,有助于提升經濟風險管控的精細化、靈敏化、智能化水平。 (二)方法應用要點 1.常用方法應用要點 投資項目經濟風險分析評價方法包括定性評價方法、定量評價方法及綜合評價方法,其中,定性評價方法可以對項目經濟風險因素發生的原因、類別、表現形式、可能性等信息進行初步判斷,定量評價方法可以對項目經濟風險因素的權重、發生概率、影響程度等進行量化分析;綜合評價方法可以對項目經濟風險的總體水平進行評價。經濟風險分析常用方法應用要點如表1所示: 表1 投資項目經濟風險分析評價常用方法應用要點 2.數字技術應用要點 大數據、人工智能等數字技術的快速發展和廣泛應用,在給投資項目風險管理帶來新的技術手段的同時,也給傳統的風險分析評價方法賦予了新的活力,主要體現在:一是風險信息數據收集與處理方面,數字技術可以從新聞媒體、政府工作報告、自媒體、出版物等多種渠道抓取與經濟波動、市場變化、技術創新等相關的信息,并通過技術處理,提供風險因素的關鍵信息;二是風險分析評價方面,數字技術可以為經濟風險發生的后果、影響等提供新的分析評價模型,還可以為蒙特卡洛模擬法、人工神經網絡模型法等方法應用提供更為精確的信息數據;三是風險監測預警方面,主要是在投資項目全生命周期中對經濟風險的關鍵指標進行動態監測,并根據分析模型,智能化提供相應的風險描述和預警信息。 三、投資項目經濟風險的管控策略 在當前國際國內復雜多變的投資環境下,考慮到投資項目經濟風險內涵變化及不確定性、關聯性、隱蔽性等特征,為對其進行有效管控,除根據風險分析評價結果選擇風險回避、風險減輕、風險轉移等具體應對策略外,更強調在投資項目經濟分析、內外部資源整合、方法及工具創新等總體管控措施方面加強實施力度。 (一)總體管控措施 1.強化經濟分析基礎地位 從項目謀劃階段開始,注重項目全生命周期費用效益流量及其不確定性的預測分析工作,并將分析評價結果作為項目建設規模論證、技術路線選擇等方面決策的重要支撐依據。 2.加強內外部資源整合力度 在當前競爭愈發激烈的大環境下,企業自身資源、能力的局限性使得企業難以有效進行項目經濟風險的全面識別及應對工作,因此,外部需要加強與科研院所、工程咨詢、業內企業等單位的合作,內部需要加強管理團隊能力建設、業務流程優化等,通過內外部的資源整合,提高風險管控能力。 3.推動風險管理手段持續創新 投資項目面臨經濟環境的高度不確定性及復雜性等,對傳統的風險管理方法提出了巨大挑戰,需要企業加強對國際先進風險管理方法體系的學習借鑒及對大數據、人工智能等新興技術手段的實踐應用,不斷增強企業風險管理方法工具的適應性、靈敏性及有效性。 (二)具體應對策略 1.風險回避 風險回避是指企業采取回避的方式避免特定風險事件或風險因素發生給投資帶來的嚴重損失,具體包括回避風險發生的概率或條件及回避風險發生的后果等,如投資項目立項決策階段,為回避可能發生的政策風險或技術風險等,采用調整項目方案或否決項目等措施。 2.風險減輕 風險減輕也稱風險控制,是指企業通過采取一定的措施,降低經濟風險發生的損失,具體包括事前預防、事中監控及事后處理等,其中,事前預防主要是在項目可行性研究階段,盡可能全面識別和評價項目面臨的經濟風險,并針對主要風險制定監控方案或應急預案;事中監控主要是在項目實施和運營過程中,對主要經濟風險進行動態監控,如經濟波動風險關注GDP增長率、財政收支情況、稅收增長情況等,技術風險關注技術可替代性、技術成熟度等;事后處理主要是在風險發生時,及時有效地采取一定措施,盡可能降低風險造成的損失。 3.風險轉移 風險轉移是指企業通過采取一定措施將某類風險全部轉移或部分轉移給其他方,具體包括保險和非保險兩種方式,其中保險方式是指通過購買相應的保險工具將風險轉移給保險機構,主要是將風險的不確定性轉換為一定的保險費用;非保險方式包括引入合作方、運用金融工具等,如引入財務投資人或技術合作方降低技術風險。 4.風險接受 風險接受也稱風險自留,是指企業不采取特定措施管控某類經濟風險,主要針對風險發生概率不大且損失相對較輕的風險事件,如在項目立項決策階段,經過風險分析評價后,預計項目全生命周期內產品價格偏離預期的可能性或幅度不大,從而針對產品價格波動風險采取風險自留的策略。 四、結語 新形勢下,投資項目面臨的經濟環境不確定因素日益增多,為對其進行有效管控,企業需要做好各個環節的工作,具體包括對經濟風險內涵、特征等進行研究及在此基礎上的風險初始信息收集整理,對風險因素進行全面、系統、動態及定性和定量相結合的分析評價,實施以風險管理能力提升為目標的總體管控措施及合理選擇風險的具體應對策略等。 參考文獻 [1] 祝繼高,梁曉琴,曲馨怡.標準互聯互通與企業對外直接投資:基于對外投資風險視角[J].財經研究,2023,49(9):138-153. [2] 劉曉亮,馬宇軒."一帶一路"框架下中國企業對東盟直接投資風險研究[J].對外經貿實務,2023(10):51-56. [3] 喬琳.國有資本投資風險識別體系的構建與完善[J].財務與會計,2024(6):70-71. [4] 段曉晨,鮑默,孟春成,等.基于BP神經網絡的海外鐵路建設項目投資風險評估研究[J].鐵道運輸與經濟,2022,44(7):8-13. [5] 溫來成.基礎設施政府投資項目風險管理研究[J].經濟研究參考,2024(5):77-86. [6] 向鵬成,高天,段旭,等.基于機器學習的"一帶一路"投資國別風險預測研究[J].工業技術經濟,2024(7). [7] 杜金柱,扈文秀.產品市場競爭,風險承擔與公司投資效率[J].運籌與管理,2023,32(3):7. [8] 白力,王明生.“一帶一路"國家政治風險影響中國對外投資的實證研究[J].南京社會科學,2022(5):66-74. [9] 劉倩,王瑩瑩.“一帶一路"國家能源投資的風險識別與傳導——基于復雜網絡方法[J].湖南大學學報(社會科學版),2024(4). [10] 戴吉仙.海外投資項目全生命周期經營風險管控體系研究[J].企業管理,2022(S1):382-383. [11] 雒宏偉,時書毅.ISO 31000:2018版標準與2009版的差異分析[J].中國認證認可,2020(9):3. [12] The International Organization for Standardization (ISO),2018,“ISO31000:2018, Risk Management Guidelines”,ISO. 注:文中圖片來源于網絡,版權歸原作者所有。 | |||||
相關鏈接
- 汪明崇 | 構建多維度、多要素對...2024-09-04
- 朱黎陽 范瑩瑩 | 發揮中新合作...2024-09-02
- 張蓉 張銳 曹玫 | 投資項目財...2024-08-29
- 光明日報 | 張建紅:加快構建產...2024-08-27
- 王奕博 閆文敏 武博祎 | 重大...2024-08-26
