中咨視界
張同升 | ?我國風景名勝區生態保護紅線劃定研究
| |||||
| |||||
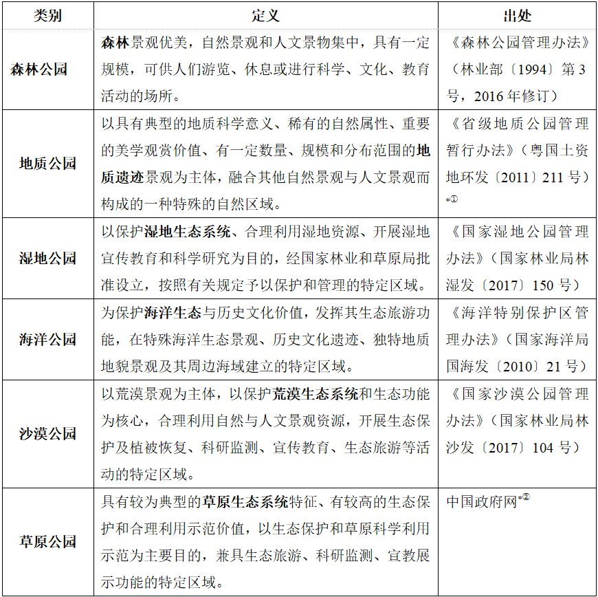
我國風景名勝區生態保護紅線劃定研究 張同升 摘要:基于加強新時代風景名勝區在中國自然保護地體系中功能定位研究要求,本文闡釋了風景名勝區的性質特點和發展概況,剖析了當前實踐工作中風景名勝區生態保護紅線劃定的一般做法及技術銜接存在的缺陷。建議認真審查風景名勝區生態保護紅線劃定成果的科學性,正確處理風景名勝區的核心景區、功能分區、分級分區及不同類別風景名勝區與生態保護紅線劃定的空間對應關系,并在國土空間規劃“一張圖”上準確校核,落實風景名勝區不同功能分區中的用地權屬、用地指標和用途管制要求,強化風景名勝區生態保育、典型景觀、風景游賞等保護性規劃的科學屬性。 關鍵詞:風景名勝區;生態保護紅線;自然保護地 一、研究背景 風景名勝區是國務院依據《風景名勝區條例》依法設立的自然和文化遺產保護區域,是我國以國家公園為主體的自然保護地體系建設的重要組成部分,在保護和傳承自然遺產、建設生態文明和美麗中國中發揮著重要作用。2017年9月,中共中央辦公廳、國務院辦公廳印發《建立國家公園體制總體方案》,要求“改革分頭設置自然保護區、風景名勝區、文化自然遺產、地質公園、森林公園等的體制”“進一步研究自然保護區、風景名勝區等自然保護地功能定位”[1]。2019年6月,中共中央辦公廳、國務院辦公廳印發《關于建立以國家公園為主體的自然保護地體系的指導意見》,要求對現有的自然保護區、風景名勝區、地質公園、森林公園等各類自然保護地開展綜合評價、梳理調整和整合優化,逐步形成以國家公園為主體、自然保護區為基礎、各類自然公園為補充的自然保護地分類系統。根據各類自然保護地功能定位,既嚴格保護又便于基層操作,合理分區,實行差別化管控。國家公園和自然保護區實行分區管控,原則上核心保護區內禁止人為活動,一般控制區內限制人為活動。自然公園原則上按一般控制區管理,限制人為活動。結合歷史遺留問題處理,分類分區制定管理規范[2]。2019年11月,中共中央辦公廳、國務院辦公廳印發《關于在國土空間規劃中統籌劃定落實三條控制線的指導意見》,要求將自然保護地評估調整后劃入生態保護紅線[3]。2020年3月,自然資源部和國家林草局啟動了自然保護地整合優化和生態保護紅線評估調整工作,按照“保護面積不減少、保護強度不降低、保護性質不改變”的原則,對交叉重疊、相鄰相近的自然保護地進行歸并整合,對邊界范圍和功能分區進行合理調整。為防止風景名勝區在自然保護地整合優化實踐過程中被過度破碎化,2020年8月,國家林業和草原局發函通知,經國務院同意,風景名勝區暫不參與此次整合優化,風景名勝區體系予以整體保留。2022年3月,全國自然保護地整合優化預案通過專家組評議審查。2022年7月底,自然資源部和國家林草局啟動了各省風景名勝區整合優化工作,并于12月底基本完成全國風景名勝區整合優化預案審查。風景名勝區在生態功能、農業空間和城鎮空間三類功能空間中均有分布。在新法規、新標準尚未出臺之前,風景名勝區仍需按照現存、現行各類管控線的相關要求執行,由此產生國土空間規劃體系下不同規劃之間圖、數、線的矛盾沖突和銜接難題。同時,鑒于風景名勝區性質的獨特性、歷史遺留問題的復雜性及重要的文化傳承、休閑游憩功能,其整合優化及生態保護紅線的劃定應特別注意科學、合理、準確。 遼寧鳳凰山 二、發展概況 (一)風景名勝區的特點 要理清風景名勝區在自然保護地中的定位及其與其他類型自然保護地之間的關系,明確其保護規劃和管理的要點,需要首先明晰風景名勝區的保護對象,深刻理解風景名勝區的性質特色和價值功能。 表1 中國主要自然公園定義 注:*①目前尚無國家地質公園管理辦法。 *② 草原自然公園屬2020年新設立的自然公園類型 http://www.gov.cn/xinwen/2020-09/02/content_5539356.htm 風景名勝區具有以下特點: 1.保護對象的綜合性 自然公園是指保護重要的自然生態系統、自然遺跡和自然景觀,具有生態、觀賞、文化和科學價值,可持續利用的區域。包括森林公園、地質公園、海洋公園、濕地公園等各類自然公園[2]。從表1所列主要自然公園類型定義看,它們具有明顯的共性,分別針對森林、地質、濕地、海洋、沙漠、草原、水域等珍貴自然資源及其所承載的景觀風貌和生態文化予以科學保護和合理利用。風景名勝區是指具有觀賞、文化或者科學價值,自然景觀、人文景觀比較集中,環境優美,可供人們游覽或者進行科學、文化活動的區域[4],涉及我國多種典型自然生態系統,涵蓋大量珍稀瀕危野生動植物自然分布區域,重要水源涵養區域,具有重大科學價值的地質構造、冰川、火山、溶洞、化石等自然遺跡分布區域。作為中國自然保護地體系中重要而獨特的類型,與以某一單類自然資源為主要保護對象而設立和命名的自然公園不同,風景名勝區的保護對象是一種地域綜合體,涵蓋以上林、草、石、花、鳥、獸、蟲、魚等各類資源單體及其組合形成的自然山水,以及按照整體或局部自然山水秩序而發掘、營建風景之意境和文化之意蘊,尤其體現為基于不同自然文化資源組合所形成的景觀美學價值。 2.自然與文化的相融性 風景名勝區具有豐富的自然地理基礎,山岳坡度、高程的垂直差異以及巖石、土壤、森林、河流、湖泊、濕地、海洋、冰川、草原、動植物等珍貴自然資源,成就了風景名勝區豐富的地質多樣性和生物多樣性。單純的山、水、林、田、湖、草、沙等自然資源只是風景的構成要素,只有在自然山水融合了人的情感和認知,進而體現為一種文化和藝術美學之時,方為“風景”。風景名勝區中還包含古人類文化遺址、古城遺址、古戰場遺址和歷史重大事件遺址、古典園林、山水詩畫、宗教建筑、皇家陵墓、歷史紀念地、民族文化風情等諸多歷史文化資源。風景名勝區的自然景觀與人文景觀不是簡單二分法,從景觀價值完整性看,其人文景觀及所承載的文化展示和傳承不能與整體自然環境相割裂。這些人工建筑和文化藝術,不是去破壞名山大川、森林湖泊天造地設的自然美,而是以大自然的山水美作為風景主體,將人的精神融鑄于大自然之中,使得自然山水與文化景觀相得益彰,共同形成中華民族和全人類的寶貴遺產,是體現和承載國民精神教育、提升美學和文化素養的生動教材,極大地提升了風景名勝區的綜合價值。 3.人文景觀的點綴性 從歷史理念發展及現實景源面積分布比例看,寺、觀、廟、庵、亭、臺、樓、榭等人文景觀只是自然景觀的點綴。“山之體,石為骨,林木為衣,草為毛發,水為血脈,云煙為神采,嵐靄為氣象,寺觀、村落、橋梁為裝飾也。”大量的紀勝詩文中對此均有述評。例如,為保持武當山自然山體的完整性,在武當山“八宮二觀三十六庵堂”等道觀建筑群設計施工時,明成祖朱棣皇帝親下圣旨,要求嚴格遵循因山就勢,不得破壞地形,“爾往審度其地,相其廣狹,定其規制,悉以來聞,朕將卜日營建其體。”“今大岳太和山金頂砌造四周墻垣,其山本身分毫不要修動,其墻務隨地勢高下,不論丈尺,但人過不去即止。”徐霞客在長期大量實地考察中,反復提及寺觀古建等人文景觀在中國名山大川建設中應“點綴得宜,不掩其勝”,明確風景名勝區中人文景觀的建設是點綴性的、輔助性的,選址、體量要合宜,“因境而成”,要與自然環境相融合,不能喧賓奪主。 武當山古建筑群 (二)風景名勝區的概況 1978年國務院召開的第三次城市工作會議提出:要加強名勝、古跡和風景區的管理。1979年國家城市建設總局提出了建設全國風景名勝區體系的建議,得到了國務院的認可。1981年3月,國務院以國發〔1981〕38號文件批轉《關于加強風景名勝區保護管理工作的報告》,這個文件對風景名勝區資源的調查、管理體制和機構設置,規劃建設,保護管理的方針政策都做了明確規定,是風景名勝區工作的重要指導文件。1982年11月,國務院批復了城鄉建設環境保護部、文化部和旅游總局的報告,審定和批復了44處國家重點風景名勝區,中國風景名勝區事業正式啟動,并被正式納入了國家管理序列。 經過40多年的發展,全國共設立了國家級和省級風景名勝區1051處,遍及除上海市外的全國30個省(區、市)和新疆生產建設兵團,總面積25.71萬km2,其中國務院先后公布了9批共244處國家級風景名勝區,總面積10.92萬km2;30個省(區、市)和新疆生產建設兵團設立807處省級風景名勝區,總面積14.79萬km2。從數量及比例結構看,我國東、中、西部地區風景名勝區的數量結構為34.2%:32.5% :33.3%。從風景名勝區面積看,西部地區總面積占全國風景名勝區總面積的70%;中、東部地區總面積大致相當,分別占全國的14.8% 和15.2%。從地理特征看,95%的國家級風景名勝區集中在我國第二、第三階梯帶,91.6%的分布在400mm以上等雨量線區域,88%以上的都分布在江河湖泊周邊,名山大川型風景名勝區合計約占全國的66%。從與人口的生產生活和地區的社會發展關系看,94%的國家級風景名勝區分布在胡煥庸線東南,與中華文明變遷的時空軌跡具有高度的一致性。同時,我國56處世界遺產中有48處位于或涉及風景名勝區范圍[3]。 三、實踐做法 生態保護紅線是指生態功能極重要、生態極脆弱,以及具有潛在重要生態價值,必須強制性嚴格保護的區域。生態保護紅線是保障和維護國家生態安全的底線和生命線,是我國生態環境保護的一項重要制度創新,是新時期新形勢下生態文明建設作出的一項重大決策部署。 生態保護紅線的劃定與生物多樣性保護具有高度的戰略契合性、目標協同性和空間一致性,中國率先在國際上提出和實施生態保護紅線制度,明確了生物多樣性保護優先區域,保護了重要自然生態系統和生物資源,在維護重要物種棲息地方面發揮了積極作用。風景名勝區是生物多樣性保護的重要區域,32個中國內陸陸地及水域生物多樣性保護優先區域中有國家級風景名勝區71處,總面積3.92萬km2,占全國國家級風景名勝區總面積的35.2%,3個海洋生物多樣性保護優先區域中有16處國家級風景名勝區[5]。生態保護紅線是編制空間規劃的基礎,風景名勝區必須首先處理好與生態保護紅線的關系。 2019年中共中央辦公廳、國務院辦公廳印發的《關于在國土空間規劃中統籌劃定落實三條控制線的指導意見》明確:生態保護紅線是指在生態空間范圍內具有特殊重要生態功能、必須強制性嚴格保護的區域。優先將具有重要水源涵養、生物多樣性維護、水土保持、防風固沙、海岸防護等功能的生態功能極重要區域,以及生態極敏感脆弱的水土流失、沙漠化、石漠化、海岸侵蝕等區域劃入生態保護紅線。相比2017年中共中央辦公廳 國務院辦公廳印發的《關于劃定并嚴守生態保護紅線的若干意見》[6],除了在生態敏感性分析時未再明確提及評估鹽漬化指標、補充了海岸侵蝕影響因素外,還增加了劃入劃出事項,劃入項中特別強調了其他經評估目前雖然不能確定但具有潛在重要生態價值的區域。對自然保護地進行調整優化,評估調整后的自然保護地應劃入生態保護紅線;自然保護地發生調整的,生態保護紅線相應調整。 在各地實踐操作過程中,普遍的做法是直接將風景名勝區“核心景區”或“一級保護區”劃入生態保護紅線,例如,吉林省將風景名勝區的核心景區劃為生態保護紅線的一類管控區,除必要的科學研究、保護活動外,禁止開發建設活動[7]。云南省劃入生態保護紅線的風景名勝區面積6547.47km2,所有國家級風景名勝區和已完成總體規劃的15個省級風景名勝區的一級保護區(核心景區)全部劃入生態保護紅線;尚未完成總體規劃的風景名勝區,待總體規劃完成后劃入生態保護紅線[8]。江蘇省將風景名勝區的一級保護區(核心景區)29.82km2劃入生態保護紅線,占全省陸域生態保護紅線面積的0.35%[9]。這樣的做法比較簡單省事,從保護的角度存在一致性,從用途管制的角度存在部分一致性,從保護對象和劃線依據角度則存在較大差異。 云南大理風景名勝區 四、存在問題 我國風景名勝區生態保護紅線劃定過程中的做法存在一定問題。 (一)邏輯方法不一致 因為“地方各級黨委和政府是嚴守生態保護紅線的責任主體”“以縣級行政區為基本單元建立生態保護紅線臺賬系統”,所以生態保護紅線是以省域、市域、縣域為完整行政單元,選擇合適的技術模型進行生態功能定量評價和空間區域劃定的結果。如果劃定方法科學,那么理論上已經是“應劃盡劃”“落地準確”,劃定的結果中應已包含“潛在重要生態價值的區域”和“評估調整后的自然保護地”,不應也不需要在紅線劃定之后再通過“打補丁”的形式調入,將自然保護地核心保護區中的鎮村、耕地、礦業權等以“開天窗”的形式退出而造成網篩狀空間形態,不管是在圖紙層面還是在實際地理空間管理層面,并不滿足自然保護地生態系統完整性和連通性的首要保護要求。 (二)邊界范圍和空間分區劃定標準不同 生態保護紅線是按照生態功能進行劃定的,而風景名勝區主要依據景源特征及其生態環境的完整性、歷史文化與社會發展的連續性、地域單元的相對獨立性、保護利用管理的必要性和可行性等原則進行劃定。在風景名勝區的總體規劃中,涉及眾多的分區,有生態分區(四級)、功能分區(五區)、分級分區(三級),有核心景區和外圍保護地帶,這些分區的劃分依據和保護對象差異較大,相互之間在空間上又有重疊,主要功能和管控要求不同。 1.從劃分依據和評估方法來看,生態分區與生態保護紅線的劃定最相近,風景名勝區生態分區主要依據生態價值、生態系統敏感性、生態狀況等評估結論綜合確定。 2.從風景名勝區的功能分區來看,很難與生態保護紅線完全對應。風景名勝區功能分區包括特別保存區、風景游覽區、風景恢復區、發展控制區、旅游服務區等。特別保存區、風景游覽區、風景恢復區這三類突出保護要求的功能區,更多地是強調景觀美學價值的保護,生態價值和科學價值是風景美學價值的本底,但又與生態保護紅線強調的生態功能并不完全一致。 3.從風景名勝區的分級分區來看,也很難與生態保護紅線完全對應。風景名勝區實行分級保護,應科學劃定一級保護區、二級保護區和三級保護區。按照真實性和完整性的要求,將風景區內資源價值最高的區域劃為一級保護區,屬于嚴格禁止建設范圍。從一級保護區保護的嚴格程度來看,與生態保護紅線的保護要求比較一致,將其劃入生態保護紅線嚴格保護具有一定的合理性,但從保護對象來看,一級保護區保護的是體現保護風景名勝區景觀價值、文化價值、生態價值和科學價值的資源整體,與生態保護紅線強調的生態功能、生態敏感、生態脆弱等并不匹配。換言之,目前大多數的地方在生態保護紅線劃定中,只是簡單地將風景名勝區的一級保護區劃為生態保護紅線,并不嚴謹。 4.與自然保護區的核心保護區不同,風景名勝區核心景區主要是基于風景名勝資源的價值評價而定,其主要功能是保護風景名勝資源和合理開展游賞活動,這與生態系統服務功能評價、生態敏感性評價的思路與結果都不同。 承德避暑山莊—外八廟 5.《生態保護紅線劃定指南(2017)》規定:位于生態空間以外或人文景觀類的禁止開發區域,不納入生態保護紅線[10]。一方面,中國的風景名勝區承載了中華文明起源、發展足跡和社會文明變遷的大量信息,歷史文化內涵獨特深厚,往往“同一地域,多種類別”,各地在風景名勝區生態保護紅線劃定時需認真考慮其類別性質的差異性。另一方面,約有80多處國家級風景名勝區屬于城市型風景名勝區,位于城市建成區或城市邊緣區,與城市發展有著非常密切的聯系,或融合共生,或城在景中,或穿城而過,交通便捷、環境優美,往往承擔著城市公共休閑服務功能,是否應劃入生態保護紅線,未有定論。 五、劃定建議 (一)加強與國土空間規劃的銜接與校核 基于景源價值保護導向的風景名勝區總體規劃,需與基于資源環境承載能力和國土空間開發適宜性評價的國土空間規劃加強銜接,尤其是與國土空間規劃的生態功能重要性評價、生態保護紅線劃定、歷史文化保護控制線以及各類約束指標相對接。在土地資源分析評估、增減掛鉤、土地整治基礎上,闡明風景用地與生產生活用地之間的關系,明確各類用地保護與利用要求,并在“一張圖”上校核、落實用地權屬、用地指標和用途管制要求,配套基礎工程建設宜與區域市政設施規劃對接,強化“區內游,區外住”,減少人工建設體量,避免過度城鎮化、人工化和商業化的影響,強化生態保育、典型景觀保護與風景游賞科學合理利用。 (二)可將風景名勝區的生態分區與生態保護紅線對接 從保護目標和保護途徑來看,依據《風景名勝區條例》和批復后的風景名勝區總體規劃、詳細規劃,可以實現風景名勝資源的科學管理,如果劃定生態保護紅線,那么就相當于增加了一種保護鎖,強化了保護措施,有利于資源的嚴格保護。然而,在中國風景名勝區的語境中,“自然風景”與“山水文化”密不可分,風景之保存與風景之啟發,缺一不可。風景名勝區的核心景區與生態保護紅線兩者的邊界劃定原則和空間對應關系并不一致,建議對于已批復總體規劃的風景名勝區,可先進行區域整體生態功能科學評價,再與風景名勝區總體規劃相銜接,用風景名勝區的Ⅰ類和Ⅱ類生態分區疊加校核,因地制宜、統籌考慮人文景觀資源保護和村鎮生產生活需求后進行劃線。對于尚未完成風景名勝區總體規劃的,可采用市域或縣域生態保護紅線與風景名勝區空間邊界疊加,確定風景名勝區的生態功能區域,必要時基于風景名勝區邊界范圍,以更高的數據精度因地分類確定模型參數進行生態綜合評價,對比校核不同空間尺度精度下的劃定結果,確定最終優選方案。對于杭州西湖、武漢東湖、惠州西湖、承德避暑山莊、南京鐘山等80多個城市型風景名勝區(作為城區生態綠心),除以上解決方案外,也可考慮采用城市綠線方式加以管控。生態保護紅線內自然保護地核心保護區內,原則上禁止人為活動;生態保護紅線內自然保護地核心保護區外,禁止開發性、生產性建設活動,在符合法律法規的前提下,僅允許對生態功能不造成破壞的有限人為活動和國家重大項目占用。風景名勝區生態保護紅線劃線更重要的是作為資源保護、生態補償和建設用途管控的重要依據而非唯一依據,建議將風景名勝區生態保護紅線的劃定與風景名勝區總體規劃、詳細規劃結合起來,注重人類活動正負清單制,注重建設項目的環境影響評價和選線選址的合規性,尤其是要高度關注在核心景區進行的大量直梯、 扶梯、別墅等現代化旅游服務設施建設問題。 武漢東湖風景區 (三)認真審查風景名勝區生態保護紅線劃定成果的科學性 一是生態保護紅線一旦劃定,嚴禁任意改變用途,非經法定程序不得調整。生態保護紅線劃定結果是實施監測評估、督察執法、績效考核以及責任追究的依據。這就要求空間落地實施的生態保護紅線必須是科學的、客觀的、準確的,劃定的邏輯應保持一致而不只是簡單的加加減減。基于模型法計算的生態重要性評價和生態敏感性評價,應確保數據的有效支撐(包括核驗不同來源基礎數據的精度和匹配度,樣本監測站點的數量、布置及監測數據的代表性,統計調查數據的準確度和時效性等),省、市、縣及單個保護地不同空間尺度的評價模型應體現出生態地理的差異性,模型參數及分類等級賦值不宜過于主觀。 二是生態保護紅線的調整優化與風景名勝區的整合優化應按同一邏輯協同推進。全國自然保護地約占陸域國土面積的18%,全國生態保護紅線初步劃定的陸域面積不低于25%,自然保護地是生態保護紅線的主體。不同類型生態系統自然保護地的劃定方法,與基于生態重要性、生態敏感性評價的生態保護紅線劃定方法不同,如果簡單地把整合后的風景名勝區全部納入生態保護紅線,必然導致兩者邊界空間和功能分區的不一致,導致眾多現實矛盾沖突。建議風景名勝區整合優化后,再與各省市已劃定的生態保護紅線成果進行校核調整,確保邏輯的科學性和管理的統一性。 參考文獻 [1]新華社.中共中央辦公廳 國務院辦公廳印發《建立國家公園體制總體方案》[EB/OL].中國政府網,2017-09-26. http://www.gov.cn/zhengce/2017-09/26/content_5227713.htm. [2]新華社.中共中央辦公廳 國務院辦公廳印發《關于建立以國家公園為主體的自然保護地體系的指導意見》[EB/OL].中國政府網,2019-06-26. http://www.gov.cn/zhengce/2019-06/26/content_5403497.htm. [3]新華社.中共中央辦公廳 國務院辦公廳印發《關于在國土空間規劃中統籌劃定落實三條控制線的指導意見》[EB/OL].中國政府網,2019-11-01. http://www.gov.cn/zhengce/2019-11/01/content_5447654.htm. [4]國務院.《風景名勝區條例》(國務院令〔2006〕第474號)[EB/OL].中國政府網, 2006-09-29. http://www.gov.cn/zhengce/2006-09/29/content_2602456.htm. [5]張同升.孫艷芝.中國國家級風景名勝區的空間特征和價值功能[J].城市發展研究,2019,26(8):6-12. [6]新華社.中共中央辦公廳 國務院辦公廳印發《關于劃定并嚴守生態保護紅線的若干意見》[EB/OL]. 中國政府網,2017-02-07. http://www.gov.cn/zhengce/2017-02/07/content_5166291.htm. [7]吉林政報.吉林省人民政府辦公廳關于印發吉林省生態保護紅線區管理辦法(試行)的通知(吉政辦發〔2016〕50號)[EB/OL]. http://zb.jl.gov.cn/test2016zb/201620/201620JZBF/201611/t20161118_2469114.html. [8]云南省人民政府.關于發布云南省生態保護紅線的通知[EB/OL].云南省政府網,2019-11-01. http://www.yn.gov.cn/zwgk/zcwj/zxwj/201911/t20191101_184159.html. [9]江蘇省人民政府.省政府關于印發江蘇省國家級生態保護紅線規劃的通知(蘇政發〔2018〕74號)[EB/OL].江蘇省政府網,2018-06-26. http://www.jiangsu.gov.cn/art/2018/6/26/art_46143_7715521.html. [10]環境保護部辦公廳 國家發展和改革委員會辦公廳. 關于印發《生態保護紅線劃定指南》的通知[EB/OL].生態環境部官方網站,2017-07-28. https://www.mee.gov.cn/gkml/hbb/bgt/201707/t20170728_418679.htm. | |||||
相關鏈接
- 張同升 | 中國自然保護地有效管...2023-05-11
- 田煜 董繼紅 | 探索革命老區振...2023-05-10
- 【財經分析】清潔能源基礎設施RE...2023-05-05
- 李延輝 | 德國鋼鐵工業發展經驗...2023-05-04
- 張同升 | 北京市風景名勝區保護...2023-04-27







